置顶全网“最美新娘”火了,金色婚纱惊艳众人,网友:网民币的气质
我想大多数的小伙伴们都应该非常的清楚火币网交易平台,现如今经济水平上升的速度也是非常的快,因此有一些人对于自己的生活质量也是有了很大的提高,而且也是开始重视我们...
我想大多数的小伙伴们都应该非常的清楚火币网交易平台,现如今经济水平上升的速度也是非常的快,因此有一些人对于自己的生活质量也是有了很大的提高,而且也是开始重视我们...
德生科技涨停收盘,收盘价16.5元货币数字。该股于9点50分涨停,未打开涨停,截止收盘封单资金为8433.21万元,占其流通市值2.39%。 资金流向数据方面,...
8月24日,上海数据交易所以“五大首发”在全国率先设立数字资产板块,重构“概念、板块、产品、网站、工具”数字资产全生态,打造数字资产与实体经济深度融合的新样板数...
● 本报记者 昝秀丽 中国证监会1日消息,证监会对“12386”中国证监会服务热线进行优化升级,设立12386网络平台,与12386热线电话共同构成中国证监会1...
˂img src="http://www.xzxry.com/zb_users/upload/2022-11-02/636209b63100f.jpg" alt...
BTC 的价格是区间波动的比特币价格,这让其他资产有空间在原本低迷的市场中站稳脚跟 本周,比特币的 价格暴跌,因为高于预期的消费者价格指数 (CPI) 报告显示...
比特币/USDT 在 6 月 4 日和 5 日的两个小范围日之后,该范围在 6 月 6 日扩大,比特币飙升至 20 天指数移动平均线(E(30,510 美元)上...
短期行情分析 首先是大饼,大饼可以说技术面完全按照咱们们文章短期分析的走了,4小时盘面显示站稳咱们给的20600刀压力位赚支撑位后的支撑位后,进入21000-...
短期分享 大饼:短期10月 份这波反弹估计会稍微强于以太坊,因为以太坊升级分叉后,虽然收割ETHW完全就是-一个割韭菜的东西比特币走势。但是,架不住价格低、好拉...
[新闻页-台海网] 今年以来,币圈“雷声阵阵”,持续上演超级风暴比特币走势。 8月27日,比特币价格直线暴跌,日内跌近900美元,最低跌至19931美元,较...
行情观察 比特币:回撤来了但是好在始终坚守住了23000刀的支撑位,下面强支撑的22358刀目前开还么有就测试的迹象比特币走势。如果今晚能反攻收回24283刀以...
比特币行情分析: 比特币来看K线周末再收实体大阴线一根,盘面来看MA整体朝下方发散空头强势;K线周末突破35000后短线来看下方支撑33000一线;4小时线来看...
IT之家 9 月 18 日消息,据路透社报道,比特币本周日下跌 1.54% 至 19804 美元,在较前收盘价下跌 310 美元后从 20000 美元大关滑落比...
昨天山东地炼的汽柴油价格行情,汽油是以守稳为主,柴油是进行了一个小幅推涨,在原油大幅上涨的前提下,地炼这样的操作还算有点武德,但是节前补货已经接近尾声,汽油的需...
˂img src="http://www.xzxry.com/zb_users/upload/2022-11-02/63620fc34a2d3.jpg" alt...
91金属1#白银9月27日早盘报价:4365元/千克比特币价格今日行情,最低价格4345元/千克,最高价格4385元/千克 报价定位:立足上海比特币价格今日行情...
今天是2022年8月13日,本轮国内成本调整的第三个工作日,本轮油价调整或将实现今天的五连降比特币价格今日行情。目前,布伦特十月期货原油报价为98.15美元一桶...
由于美元上涨给比特币和山寨币的表现增加了熟悉的压力,200 周移动平均线未能守住btc价格。 ˂img src="http://www.xzxry.com/zb...
新颖性是加密货币波动的主要原因比特币价格走势。对于加密货币,所有需要时间来确认和解决的新概念也是如此。过去曾发生过其他加密货币的价格高度波动的情况。加密货币的波...
tpe塑料多少钱一吨,经过这几十年的发展,TPE新材料该改名称了,已经是属于通用橡塑材料了比特币价格走势。但是对于tpe的价格,很多企业的采购或者老板都不甚了...
4月17日晚8时许,三河市泃阳镇一商户反映称,泃阳镇政府工作人员已登门道歉,并登记此前牌匾改色费用,同时表示商户牌匾颜色可换回“红黑蓝”三色,政府会负责安排人员...
据@南都娱乐,日本演员板垣瑞生因事故不幸去世,年仅24岁生蛋虚拟币。家人在网上发布讣告,表示其因精神问题一月份失踪,最近通过警方在东京找到了遗体。 4月17日...
据央视新闻报道,美国参议院以60票赞成、25票反对的结果确认丹·凯恩出任美军参谋长联席会议主席生蛋虚拟币。美国总统特朗普于2月宣布解除原参联会主席查尔斯·布朗的...
中央宣传部原副部长张建春涉嫌受贿一案,由国家监察委员会调查终结,经最高人民检察院指定,由河北省廊坊市人民检察院审查起诉生蛋虚拟币。近日,廊坊市人民检察院已向廊坊...
据中访网报道,此前,国务院港澳事务办公室转发了香港大公报,一篇名为《莫天真 勿糊涂》的评论,直指李嘉诚旗下的长和集团出售巴拿马运河码头给美资财团事件生蛋虚拟币。...
新闻荐读 3月21日,福建泉州一辆小米SU7 Ultra在行驶过程中撞上电动车致26岁女生重伤生蛋虚拟币。 4月15日, 疑似受害者妹妹发声:在经历二十几天治疗...
˂img src="http://www.xzxry.com/zb_users/upload/2025-04-18/6801cab0b82cc.jpg" alt...
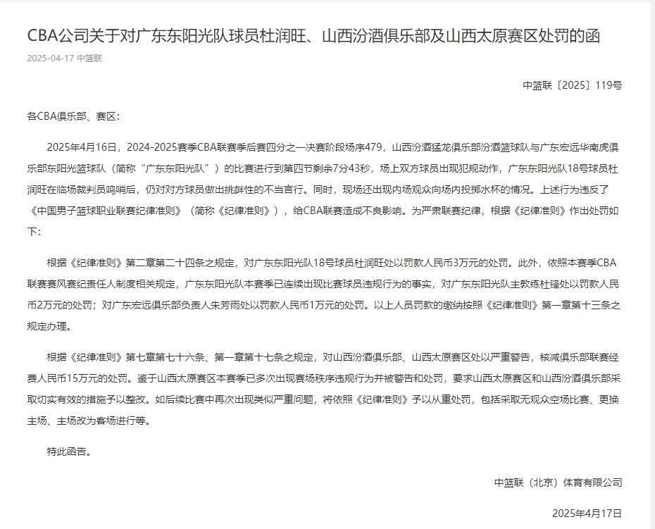
北京时间2025年4月18日,昨日晚间,CBA公司发布了关于对广东东阳光队球员杜润旺、山西汾酒俱乐部及山西太原赛区处罚的函生蛋虚拟币。 公告原文如下: 各CB...
高检网4月18日消息,中央宣传部原副部长张建春涉嫌受贿一案,由国家监察委员会调查终结,经最高人民检察院指定,由河北省廊坊市人民检察院审查起诉生蛋虚拟币。近日,廊...
极限太空救援全过程曝光!38万公里外生蛋虚拟币,中国卫星绝处逢生 38万公里之外的地月空间,充满传奇色彩的“DRO”轨道被誉为航天器的“天然良港”,极具稳...