福建星云电子股份有限公司独立董事 关于第三届董事会第二十四次会议 相关事项的独立意见



展开全文

(上接B69版)
(五)会议的召开方式
本次股东大会采取现场会议与网络投票相结合的方式召开股票激励特停。公司将通过深圳证券交易所交易系统和互联网投票系统()向全体股东提供网络形式的投票平台,股东可以在网络投票时间内通过上述系统行使表决权。同一表决权只能选择现场投票和网络投票中的任意一种表决方式,如果重复投票,以第一次投票结果为有效表决票进行统计。网络投票包含深圳证券交易所交易系统和互联网投票系统两种投票方式,同一股份只能选择其中一种方式。
(六)会议的股权登记日:2023年1月17日(星期二)股票激励特停。
(七)出席本次股东大会的对象:
1.在股权登记日持有公司股份的普通股股东或其代理人股票激励特停。于股权登记日(2023年1月17日)下午收市时在中国证券登记结算有限责任公司深圳分公司登记在册的本公司全体普通股股东均有权出席本次股东大会并参加表决,因故不能亲自出席会议的股东可以以书面形式委托代理人出席会议并参加表决,该股东代理人不必是本公司股东。授权委托书格式参见本通知附件二。
2.本公司董事、监事和高级管理人员股票激励特停。
3.公司聘请的见证律师及其他相关人员股票激励特停。
4.根据相关法规应当出席股东大会的其他人员股票激励特停。
(八)现场会议召开地点:福建省福州市马尾区石狮路6号福建星云电子股份有限公司第一会议室股票激励特停。
二、会议审议事项
(一)提交本次股东大会审议和表决的提案如下:
本次股东大会提案编码表
(二)上述提案已经公司第三届董事会第二十四次会议审议通过,以上审议事项属于公司股东大会的职权范围,不违反相关法律、法规和《公司章程》的规,审议事项合法、完备股票激励特停。
上述提案的详细内容,详见2023年1月7日公司在指定的信息披露媒体《中国证券报》《上海证券报》《证券时报》《证券日报》和巨潮资讯网()披露的相关公告股票激励特停。
(三)根据《上市公司股东大会规则》《深圳证券交易所上市公司自律监管指引第2号一一创业板上市公司规范运作》的要求,上述提案为特别决议事项,需经出席股东大会的股东(包括股东代理人)所持有表决权股份总数的三分之二以上同意方为通过股票激励特停。
三、本次股东大会现场会议登记等事项
公司股东或股东代理人出席本次股东大会现场会议的登记方法如下:
(一)登记时间:2023年1月19日(星期四)上午9:00-11:30,下午14:00-17:00股票激励特停。
(二)登记地点:本公司证券部(福建省福州市马尾区石狮路6号福建星云电子股份有限公司证券部)股票激励特停。
(三)登记办法:拟出席本次股东大会现场会议的股东或股东代理人应持以下文件办理登记:
1.自然人股东亲自出席会议的,凭本人的有效身份证件、证券账户卡办理登记股票激励特停。自然人股东委托代理人出席会议的,代理人凭本人的有效身份证件、自然人股东(即委托人)出具的授权委托书、自然人股东的有效身份证件、证券账户卡办理登记。
2.法人股东(或非法人的其他经济组织或单位,下同)的法定代表人出席会议的,凭本人的有效身份证件、法定代表人身份证明书(或授权委托书)、法人单位营业执照(或公司注册证书、社会团体法人登记证书等有效证书,下同)复印件(加盖公章)、证券账户卡办理登记股票激励特停。法人股东委托代理人出席会议的,代理人凭本人的有效身份证件、法人股东出具的授权委托书、法人单位营业执照复印件(加盖公章)、证券账户卡办理登记。股东为合格境外机构投资者(QFII)的,拟出席会议的股东或股东代理人在办理登记手续时,除须提交上述材料外,还须提交合格境外机构投资者证书复印件(加盖公章)。
3.股东可以信函(信封上须注明“2023年第一次临时股东大会”字样)或传真方式登记,其中,以传真方式进行登记的股东,务必在出席现场会议时携带上述材料原件并提交给本公司查验股票激励特停。信函或传真须在2023年1月19日17:00之前以专人递送、邮寄、快递或传真方式送达本公司(信函以收到邮戳为准),恕不接受电话登记。
4.授权委托书由委托人(或委托人的法定代表人)授权他人签署的,委托人(或委托人的法定代表人)授权他人签署的授权书或者其他授权文件应当经过公证,并与上述办理登记手续所需的文件一并提交给本公司股票激励特停。
(四)公司股东委托代理人出席本次股东大会的授权委托书(格式)详见本通知附件二股票激励特停。
四、参加网络投票的具体操作流程
在本次股东大会上,公司股东可以通过深圳证券交易所交易系统和互联网投票系统(网址为)参加投票,网络投票的具体操作流程参见本通知附件一股票激励特停。
五、其股票激励特停他事项
(一)本次股东大会现场会议会期预计为半天股票激励特停。
(二)出席会议股东或股东代理人的交通、食宿等费用自理股票激励特停。
(三)会务联系方式:
联系地址:福建省福州市马尾区石狮路6号福建星云电子股份有限公司证券部股票激励特停。
联 系 人:周超、陈照敏
联系电话:0591-28051312
联系传真:0591-28328898
电子邮件:investment@e-nebula.com
六、备查文件
《福建星云电子股份有限公司第三届董事会第二十四次会议决议》股票激励特停。
特此公告股票激励特停。
附件一:参加网络投票的具体操作流程
附件二:授权委托书(格式)
福建星云电子股份有限公司
董 事 会
二〇二三年一月七日
附件一:
参加网络投票的具体操作流程
一、网络投票的程序
1.投票代码:350648
2.投票简称:星云投票
3.填报表决意见:本次议案为非累积投票提案,填报表决意见:同意、反对或弃权股票激励特停。
4.股东对总议案进行投票,视为对本次股东大会的所有提案表达相同意见股票激励特停。股东对总议案与具体提案重复投票时,以第一次有效投票为准。如股东先对具体提案投票表决,再对总议案投票表决,则以已投票表决的具体提案的表决意见为准,其他未表决的提案以总议案的表决意见为准;如先对总议案投票表决,再对具体提案投票表决,则以总议案的表决意见为准。
二、通过深圳证券交易所交易系统投票的程序
1.投票时间:2023年1月30日的交易时间,即上午9:15-9:25,9:30-11:30和下午13:00-15:00股票激励特停。
2.股东可以登录证券公司交易客户端通过交易系统投票股票激励特停。
三、通过深圳证券交易所互联网投票系统投票的程序
1.互联网投票系统开始投票的时间为2023年1月30日(现场股东大会召开当日),上午9:15至下午15:00期间的任意时间股票激励特停。
2.股东通过互联网投票系统进行网络投票,需按照《深圳证券交易所投资者网络服务身份认证业务指引(2016年修订)》的规定办理身份认证,取得“深圳证券交易所数字证书”或“深圳证券交易所投资者服务密码”股票激励特停。具体的身份认证流程可登录互联网投票系统()规则指引栏目查阅。
3.股东根据获取的服务密码或数字证书,可登录在规定的时间内通过深圳证券交易所互联网投票系统进行投票股票激励特停。
附件二:
福建星云电子股份有限公司
2023年第一次临时股东大会授权委托书
(格式)
兹全权委托 先生/女士(以下简称受托人)代理本单位(或本人)出席福建星云电子股份有限公司2023年第一次临时股东大会,受托人有权依照本授权委托书的指示对该次股东大会审议的提案进行投票表决,并代为签署该次股东大会需要签署的相关文件股票激励特停。本单位(或本人)对该次股东大会表决事项未作具体指示的,受托人可自行投票,其行使表决权的后果均由本单位(或本人)承担。本授权委托书的有效期限为自本授权委托书签署之日起至该次股东大会会议结束时止。
本单位(或本人)对该次股东大会会议审议的提案表决意见如下:
特别说明:
1.委托人对受托人的指示,以在“同意”、“反对”、“弃权”下面的方框中画“√”为准股票激励特停。如委托人对某一审议事项的表决意见未作具体指示或者对同一审议事项有两项或两项以上指示的,受托人有权按照自己的意思决定对该事项进行投票表决。
2.合格境外机构投资者(QFII)参加股东大会投票时,如需要根据委托人(或实际持有人)的委托对同一审议事项表达不同意见的,应进行分拆投票,并应在“同意”、“反对”、“弃权”下面的方框中如实填写所投票数股票激励特停。
3.授权委托书剪报、复印或按以上格式自制均有效股票激励特停。委托人为法人或其他经济组织的,必须加盖单位公章。
委托人名称或姓名(签名、盖章):
(如委托人是法人股东或其他经济组织的股票激励特停,必须由法定代表人签字或盖章并加盖委托人公章)
委托人身份证件号码或统一社会信用代码(或公司注册证书等其股票激励特停他有效证件号码):
委托人证券账户:
委托人持股数量:
受托人(签名):
受托人身份证件号码:
签署日期: 年 月 日
根据《上市公司独立董事规则》《深圳证券交易所创业板股票上市规则(2020年12月修订)》《深圳证券交易所上市公司自律监管指引第2号一一创业板上市公司规范运作》《福建星云电子股份有限公司章程》(以下简称“《公司章程》”)《福建星云电子股份有限公司独立董事制度》等相关规定股票激励特停,我们作为福建星云电子股份有限公司(以下简称“公司”)独立董事,本着勤勉尽责的态度,客观公正的原则,经审慎核查,现就公司第三届董事会第二十四次会议审议的相关议案基于独立判断发表独立意见如下:
一、《关于调整2021年限制性股票激励计划授予价格的议案》的独立意见
公司对2021年限制性股票激励计划(以下简称“本次激励计划”)授予价格的调整符合《上市公司股权激励管理办法》(以下简称“《管理办法》”)等法律法规、规范性文件及《2021年限制性股票激励计划(草案)》(以下简称“《激励计划》”)中关于授予价格调整方法的规定股票激励特停。本次调整事项在公司2022年第一次临时股东大会通过的授权范围内,且履行了必要的审议程序,本次调整程序合法、合规,不存在损害公司及股东利益的情形。因此,我们一致同意公司对本次激励计划授予价格进行相应的调整。
二、《关于向激励对象授予预留部分限制性股票的议案》的独立意见
经核查股票激励特停,我们认为:
1、根据公司2022年第一次临时股东大会审议通过的《关于提请股东大会授权董事会办理股权激励相关事宜的议案》中股东大会对董事会的授权,董事会确定公司本次激励计划的预留授予日为2023年1月6日,该授予日符合《管理办法》、公司《激励计划》中关于授予日的相关规定股票激励特停。
2、公司本次激励计划所确定的预留授予部分激励对象不存在《管理办法》规定的禁止获授限制性股票的情形,激励对象的主体资格合法、有效股票激励特停。
3、公司和激励对象均未发生不得授予限制性股票的情形,公司2021年限制性股票激励计划规定的预留授予条件均已成就股票激励特停。
4、公司不存在向激励对象提供贷款、贷款担保或任何其他财务资助的计划或安排股票激励特停。
5、公司实施本次限制性股票激励计划有利于进一步完善公司治理结构,健全公司激励机制,增强公司核心管理团队和骨干员工对实现公司持续、健康发展的责任感、使命感,有利于公司的持续发展,不会损害公司及全体股东的利益股票激励特停。
综上,我们一致同意公司本次激励计划的预留授予日为2023年1月6日,并同意以55.185元/股的授予价格向符合条件的26名激励对象授予27.16万股第二类限制性股票股票激励特停。
独立董事签名:
张白 郑守光 郭睿峥
二〇二三年一月六日
福建星云电子股份有限公司
2021年限制性股票激励计划预留
授予激励对象名单
(预留授予日)
一、本激励计划预留授予的限制性股票在各激励对象间的分配情况如下表所示:
注:1、上述任何一名激励对象通过全部在有效期内的股权激励计划获授的本公司股票均未超过公司股本总额的1%股票激励特停。公司全部在有效期内的股权激励计划所涉及的标的股票总数累计不超过本激励计划提交股东大会审议时公司股本总额的20%。
2、本计划预留授予激励对象不包括公司独立董事、监事、外籍人员、单独或合计持有上市公司5%以上股份的股东、上市公司实际控制人及其配偶、父母、子女股票激励特停。
3、上表中数值若出现总数与各分项数值之和尾数不符,均为四舍五入原因所致股票激励特停。
二、预留授予限制性股票中层管理人员及核心技术(业务)骨干员工名单
福建星云电子股份有限公司
董 事 会
二〇二三年一月六日
福建星云电子股份有限公司
监事会关于公司2021年限制性股票
激励计划预留授予激励对象名单
(预留授予日)的核查意见
福建星云电子股份有限公司(以下简称“公司”)监事会根据《中华人民共和国公司法》(以下简称“《公司法》”)、《中华人民共和国证券法》(以下简称“《证券法》”)、《上市公司股权激励管理办法》(以下简称“《管理办法》”)、《深圳证券交易所创业板股票上市规则》(以下简称“《上市规则》”)等有关法律、法规和规范性文件以及公司《2021年限制性股票激励计划(草案)》(以下简称“《激励计划》”)、《福建星云电子股份有限公司章程》(以下简称“《公司章程》”)的规定股票激励特停,对公司2021年限制性股票激励计划(以下简称“本次激励计划”)预留授予激励对象名单进行审核,发表核查意见如下:
1、本次实际获授限制性股票的26名激励对象不存在《管理办法》第八条及《上市规则》第8.4.2条所述不得成为激励对象的下列情形:
(1)最近12个月内被证券交易所认定为不适当人选;
(2)最近12个月内被中国证监会及其派出机构认定为不适当人选;
(3)最近12个月内因重大违法违规行为被中国证监会及其派出机构行政处罚或者采取市场禁入措施;
(4)具有《公司法》规定的不得担任公司董事、高级管理人员情形的;
(5)法律法规规定不得参与上市公司股权激励的;
(6)中国证监会认定的其他情形股票激励特停。
2、本次激励计划预留授予的激励对象为公司(含控股子公司)高级管理人员、中层管理人员及核心技术(业务)骨干员工,均与公司或公司的控股子公司具有聘用、雇佣或劳动关系股票激励特停。本计划预留授予激励对象不包括公司独立董事、监事、外籍人员、单独或合计持有上市公司5%以上股份的股东、上市公司实际控制人及其配偶、父母、子女。
3、预留授予的激励对象具备《公司法》、《证券法》等法律、法规和规范性文件以及《公司章程》规定的任职资格,符合《管理办法》、《上市规则》规定的激励对象条件,符合《激励计划》及其摘要规定的激励对象范围,其作为公司本次激励计划激励对象的主体资格合法、有效,其获授限制性股票的条件已成就股票激励特停。
特此公告股票激励特停。
福建星云电子股份有限公司
监 事 会
二〇二三年一月七日
证券代码:300648 证券简称:星云股份 公告编号:2023-008
福建星云电子股份有限公司
关于使用部分闲置募集资金
进行现金管理到期赎回的公告
本公司及董事会全体成员保证信息披露的内容真实、准确、完整,没有虚假记载、误导性陈述或重大遗漏股票激励特停。
福建星云电子股份有限公司(以下简称“公司”)分别于2022年4月13日、2022年5月6日召开了第三届董事会第十八次会议和2021年度股东大会,审议通过了《关于使用部分闲置募集资金用于现金管理的议案》,在不影响公司正常经营和募集资金投资项目建设的情况下,同意使用不超过18,000万元人民币的闲置募集资金进行现金管理,购买短期保本型理财产品或存款类产品,使用期限为自公司2021年度股东大会审议通过之日起12个月股票激励特停。在上述额度及决议有效期内,可循环滚动使用。同时,股东大会授权公司董事长负责决定并办理与使用部分闲置募集资金用于现金管理有关的一切具体事宜。公司独立董事、监事会、保荐机构均发表了明确的同意意见。具体内容分别详见2022年4月15日和2022年5月7日刊载于《中国证券报》《上海证券报》《证券时报》《证券日报》和巨潮资讯网()。
一、公司使用部分闲置募集资金购买理财产品到期赎回的情况
2022年12月6日,公司使用部分闲置募集资金分别购买了招商银行股份有限公司2,000万元的“招商银行点金系列看涨两层区间31天结构性存款”的理财产品,并于2022年12月7日在指定信息披露媒体《中国证券报》《上海证券报》《证券时报》《证券日报》和巨潮资讯网()股票激励特停。
上述理财产品具体情况如下:
截至本公告日,公司已如期赎回上述理财产品,赎回本金2,000万元,取得理财收益46,032.88元,本金及理财收益于2023年1月6日均已到账股票激励特停。
二、本公告日前十二个月公司累计使用闲置募集资金进行现金管理的情况
三、备查文件
《招商银行结构性存款本金及利息收款回单》股票激励特停。
特此公告股票激励特停。
福建星云电子股份有限公司
董 事 会
二〇二三年一月七日
福建至理律师事务所
关于福建星云电子股份有限公司
2021年限制性股票激励计划调整授予价格及预留部分授予相关事项的
法律意见书
闽理非诉字〔2023〕第2021130-03号
致:福建星云电子股份有限公司
根据福建星云电子股份有限公司(以下简称公司或星云股份)与福建至理律师事务所(以下简称本所)签订的《专项法律业务委托协议书》,本所接受星云股份的委托,指派蔡钟山、陈禄生律师(以下简称本所律师)作为专项法律顾问,为星云股份2021年限制性股票激励计划(以下简称本次激励计划或本激励计划)调整授予价格(以下简称本次调整授予价格)及预留部分授予相关事项出具法律意见书股票激励特停。根据《中华人民共和国公司法》(以下简称《公司法》)、《中华人民共和国证券法》(以下简称《证券法》)、中国证券监督管理委员会(以下简称中国证监会)发布的《上市公司股权激励管理办法》(中国证监会令第148号,以下简称《管理办法》)、《深圳证券交易所创业板股票上市规则(2020年12月修订)》(以下简称《上市规则》)、《深圳证券交易所创业板上市公司自律监管指南第1号一一业务办理》(以下简称《自律监管指南第1号》)等有关法律、法规、规章和规范性文件以及《福建星云电子股份有限公司2021年限制性股票激励计划(草案)》(以下简称《激励计划草案》)的规定,按照律师行业公认的业务标准、道德规范和勤勉尽责精神,本所就星云股份本次调整授予价格及预留部分授予之相关事宜出具本法律意见书。
对于本法律意见书股票激励特停,本所特作如下声明:
1.本所及经办律师依据《证券法》《律师事务所从事证券法律业务管理办法》和《律师事务所证券法律业务执业规则(试行)》等中国现行有效的法律、法规、规章、规范性文件的规定及本法律意见书出具日以前已经发生或者存在的事实,严格履行了法定职责,遵循了勤勉尽责和诚实信用原则,进行了充分的核查验证,保证本法律意见书所认定的事实真实、准确、完整,所发表的结论性意见合法、准确,不存在虚假记载、误导性陈述或者重大遗漏,并承担相应法律责任股票激励特停。
2.本所律师同意将本法律意见书作为星云股份本次调整授予价格及预留部分授予相关事项所必备的法律文件,随其他材料一同上报或公开披露,并愿意依法承担相应的法律责任股票激励特停。
3.本所律师仅就星云股份本次调整授予价格及预留部分授予的相关法律事项发表意见,而不对公司本次激励计划所涉及的公司股票价值、考核标准等问题的合理性以及有关会计、审计、验资、盈利预测、资产评估等非法律专业事项发表意见股票激励特停。本所律师在本法律意见书中引用与该等非法律专业事项有关的会计报表、审计报告、验资报告、盈利预测报告、资产评估报告等文件中的数据或结论时,并不意味着本所律师对这些数据或结论的真实性和准确性作出任何明示或默示的保证。对于该等文件所涉的内容,本所律师依法并不具备进行核查和作出评价的适当资格。
4.为出具本法律意见书之目的,本所律师已得到星云股份作出的如下保证:其所提供的所有资料、信息和作出的声明、承诺、确认及说明等均为真实、准确、完整和及时的,资料副本或复印件与其原始资料或原件一致;所有文件的签名、印章均是真实的,该等文件的签署人业经合法授权并有效签署该等文件,不存在任何虚假记载、误导性陈述或者重大遗漏股票激励特停。
5.对于出具本法律意见书至关重要而又无法得到独立的证据支持的事实,本所律师依赖于政府有关部门、星云股份或其他有关机构出具的证明文件以及本次激励计划相关各方对有关事实和法律问题的声明和承诺发表法律意见股票激励特停。
6.本所律师同意星云股份在为本次调整授予价格及预留部分授予相关事项所制作的相关文件中引用本法律意见书的相关内容,但星云股份作上述引用时,不得因引用而导致法律上的歧义或曲解股票激励特停。
7.本法律意见书仅供星云股份本次调整授予价格及预留部分授予相关事项之目的使用,不得用作任何其他目的股票激励特停。
释 义
在本法律意见书中股票激励特停,除非文意另有所指,下列用语具有以下特定含义:
〔注:在本法律意见书中,若出现合计数与各加数直接相加之和在尾数上存在差异的情况,系因在计算时“四舍五入”所致股票激励特停。〕
正 文
一、本次调整授予价格及预留部分授予事项的批准与授权
经本所律师核查股票激励特停,截至本法律意见书出具日,公司为实施本次激励计划和本次调整授予价格及预留部分授予已履行了以下主要程序:
1.2021年12月27日,公司召开第三届董事会第十六次会议,审议通过了《关于公司〈2021年限制性股票激励计划(草案)〉及其摘要的议案》《关于公司〈2021年限制性股票激励计划实施考核管理办法〉的议案》和《关于提请股东大会授权董事会办理股权激励相关事宜的议案》股票激励特停。作为激励对象的董事刘作斌先生已依法回避表决;此外,因公司董事长李有财先生为本次激励计划激励对象刘作斌先生的一致行动人,故公司董事长李有财先生在公司第三届董事会第十六次会议对与本次激励计划相关的议案进行审议表决时亦已回避表决。公司独立董事对本次激励计划发表了同意的独立意见,认为本次激励计划有利于进一步完善公司法人治理结构,建立健全公司的激励约束机制,增强公司管理团队和业务骨干对实现公司持续、健康发展的责任感、使命感,有利于公司的持续发展,不会损害公司及全体股东利益。
2.2021年12月27日,公司召开第三届监事会第十次会议,审议通过了《关于公司〈2021年限制性股票激励计划(草案)〉及其摘要的议案》《关于公司〈2021年限制性股票激励计划实施考核管理办法〉的议案》和《关于核实公司〈2021年限制性股票激励计划首次授予激励对象名单〉的议案》股票激励特停。公司监事会认为,本次激励计划有利于公司的持续发展,不存在明显损害公司及全体股东利益的情形。
3.2022年1月14日,公司召开2022年第一次临时股东大会,在关联股东依法回避表决的情况下,审议通过了《关于公司〈2021年限制性股票激励计划(草案)〉及其摘要的议案》《关于公司〈2021年限制性股票激励计划实施考核管理办法〉的议案》和《关于提请股东大会授权董事会办理股权激励相关事宜的议案》股票激励特停。
4.根据公司2022年第一次临时股东大会审议通过的《关于提请股东大会授权董事会办理股权激励相关事宜的议案》中股东大会对董事会的授权,2022年1月14日,公司第三届董事会第十七次会议审议通过了《关于向激励对象首次授予限制性股票的议案》股票激励特停。作为激励对象的董事刘作斌先生已依法回避表决,董事长李有财先生作为激励对象刘作斌先生的一致行动人亦回避表决;公司独立董事已就上述相关事项发表了同意的独立意见。根据公司第三届董事会第十七次会议决议,公司董事会认为本次激励计划规定的首次授予条件已经成就,公司董事会确定2022年1月14日为首次授予日,以55.24元/股的授予价格向符合条件的350名激励对象授予第二类限制性股票4,047,470股。
5.2022年1月14日,公司召开第三届监事会第十一次会议,审议通过了《关于向激励对象首次授予限制性股票的议案》股票激励特停。公司监事会对本次激励计划的首次部分限制性股票的授予安排进行了审核,并发表了核查意见。
6.根据公司2022年第一次临时股东大会审议通过的《关于提请股东大会授权董事会办理股权激励相关事宜的议案》中股东大会对董事会的授权,2023年1月6日,公司第三届董事会第二十四次会议审议通过了《关于调整2021年限制性股票激励计划授予价格的议案》和《关于向激励对象授予预留部分限制性股票的议案》股票激励特停。在审议《关于调整2021年限制性股票激励计划授予价格的议案》时,作为激励对象的董事刘作斌先生已依法回避表决,董事长李有财先生作为激励对象刘作斌先生的一致行动人亦回避表决。公司独立董事已就上述相关事项发表了同意的独立意见。因公司已于2022年6月实施2021年年度权益分派方案(每股派发现金股利0.0550元(含税)),本次激励计划首次授予部分限制性股票及预留授予部分限制性股票的授予价格由55.24元/股调整为55.1850元/股。根据公司第三届董事会第二十四次会议决议,公司董事会认为本次激励计划规定的预留授予条件已经成就,公司董事会确定2023年1月6日为预留授予日,向26名激励对象授予第二类限制性股票271,600股,调整后的授予价格为55.1850元/股。根据公司2022年第一次临时股东大会审议通过的《关于提请股东大会授权董事会办理股权激励相关事宜的议案》中股东大会对董事会的授权,本次调整授予价格属于公司股东大会对董事会授权范围内的事项,本次调整授予价格无需再提交公司股东大会审议。
7.2023年1月6日,公司召开第三届监事会第十八次会议,审议通过了《关于调整2021年限制性股票激励计划授予价格的议案》和《关于向激励对象授予预留部分限制性股票的议案》,同意本次激励计划首次授予部分限制性股票及预留授予部分限制性股票的授予价格由55.24元/股调整为55.1850元/股;公司监事会对本次激励计划的预留授予部分限制性股票的授予安排进行了审核,并发表了核查意见股票激励特停。
本所律师认为,截至本法律意见书出具日,公司本次调整授予价格及预留授予部分限制性股票相关事项已取得必要的批准与授权,符合《公司法》《证券法》《管理办法》等有关法律、法规、规范性文件和《激励计划草案》的规定股票激励特停。
二、本次激励计划授予价格的调整
根据2022年4月13日公司第三届董事会第十八次会议、2022年5月6日公司2021年度股东大会审议通过的《关于2021年度利润分配预案的议案》,公司以现有总股本147,783,896股为基数,向全体股东每10股派发现金股利0.55元(含税)股票激励特停。2022年6月2日,公司在指定信息披露媒体上披露了《2021年年度权益分派实施公告》,公司2021年度权益分派的股权登记日为2022年6月8日,除权除息日为2022年6月9日,公司委托中登公司代为派发现金股利的发放日为2022年6月9日。
根据《激励计划草案》第九章“限制性股票激励计划的调整方法和程序”中规定:本激励计划公告日至激励对象完成限制性股票归属登记前,公司有资本公积转增股本、派送股票红利、股份拆细、配股、缩股或派息等事项,应对限制性股票的授予价格进行相应的调整股票激励特停。其中派息涉及的授予价格的调整方法如下:
P=P0-V
其中:P0为调整前的授予价格;V为每股的派息额;P为调整后的授予价格股票激励特停。经派息调整后,P仍须大于1。
2023年1月6日,公司召开第三届董事会第二十四次会议,审议通过了《关于调整2021年限制性股票激励计划授予价格的议案》股票激励特停。因公司已于2022年6月实施2021年年度权益分派方案(每股派发现金股利0.0550元(含税)),根据《激励计划草案》中“本激励计划公告日至激励对象完成限制性股票归属登记前,公司有资本公积转增股本、派送股票红利、股份拆细、配股、缩股或派息等事项,应对限制性股票的授予价格进行相应的调整”之规定,公司董事会同意本次激励计划首次授予部分限制性股票及预留授予部分限制性股票的授予价格由55.24元/股调整为55.1850元/股。根据公司2022年第一次临时股东大会审议通过的《关于提请股东大会授权董事会办理股权激励相关事宜的议案》中股东大会对董事会的授权,本次调整授予价格属于公司股东大会对董事会授权范围内的事项,本次调整授予价格无需再提交公司股东大会审议。
本所律师认为,本次调整授予价格符合《公司法》《管理办法》等有关法律、法规、规范性文件和《激励计划草案》的规定股票激励特停。
三、本次激励计划预留部分授予的相关事项
(一)限制性股票的预留授予日
1.根据公司2022年第一次临时股东大会审议通过的《关于提请股东大会授权董事会办理股权激励相关事宜的议案》,公司股东大会已授权董事会确定本次激励计划的授予日股票激励特停。2023年1月6日,公司第三届董事会第二十四次会议审议通过了《关于向激励对象授予预留部分限制性股票的议案》,确定本次激励计划的限制性股票的预留授予日为2023年1月6日。
2.根据公司的确认并经本所律师核查,公司董事会确定的预留授予日为交易日,该授予日是在公司股东大会审议通过本次激励计划后的12个月内股票激励特停。
本所律师认为,公司董事会确定的预留授予日符合《管理办法》等有关法律、法规、规范性文件和《激励计划草案》的相关规定股票激励特停。
(二)本次授予预留部分限制性股票的授予条件
根据《管理办法》《激励计划草案》的有关规定股票激励特停,同时满足下列授予条件时,公司应向激励对象授予限制性股票,反之,若下列任一授予条件未达成,则公司不能向激励对象授予限制性股票:
1.公司未发生如下任一情形:
(1)最近一个会计年度财务会计报告被注册会计师出具否定意见或者无法表示意见的审计报告;
(2)最近一个会计年度财务报告内部控制被注册会计师出具否定意见或者无法表示意见的审计报告;
(3)上市后最近36个月内出现过未按法律法规、公司章程、公开承诺进行利润分配的情形;
(4)法律法规规定不得实行股权激励的;
(5)中国证监会认定的其他情形股票激励特停。
2.激励对象未发生如下任一情形:
(1)最近12个月内被证券交易所认定为不适当人选;
(2)最近12个月内被中国证监会及其派出机构认定为不适当人选;
(3)最近12个月内因重大违法违规行为被中国证监会及其派出机构行政处罚或者采取市场禁入措施;
(4)具有《公司法》规定的不得担任公司董事、高级管理人员情形的;
(5)法律法规规定不得参与上市公司股权激励的;
(6)中国证监会认定的其他情形股票激励特停。
2023年1月6日,公司第三届董事会第二十四次会议审议通过了《关于向激励对象授予预留部分限制性股票的议案》,认为本次激励计划规定的预留授予条件已经成就股票激励特停。同日,公司独立董事对公司向激励对象预留授予限制性股票事宜发表了同意的独立意见。
2023年1月6日,公司第三届监事会第十八次会议审议通过了《关于向激励对象授予预留部分限制性股票的议案》股票激励特停。公司监事会认为本次激励计划的预留授予激励对象符合《管理办法》等有关法律、法规、规章、规范性文件规定的激励对象条件,本次激励计划规定的预留授予条件均已成就。
根据致同会计师事务所(特殊普通合伙)出具的致同审字(2022)第351A009553号《审计报告》、公司《2021年年度报告》《2021年度内部控制自我评价报告》、公司第三届董事会第二十四次会议决议、公司第三届监事会第十八次会议决议、公司独立董事对《关于向激励对象授予预留部分限制性股票的议案》出具的独立意见以及公司的确认,本所律师认为,截至本法律意见书出具日,公司本次激励计划规定的预留授予部分限制性股票的授予条件已经成就,公司向预留授予部分激励对象授予限制性股票符合《公司法》《证券法》《管理办法》等有关法律、法规、规范性文件和《激励计划草案》的规定股票激励特停。
四、结论意见
综上所述,本所律师认为,截至本法律意见书出具日,公司本次调整授予价格及预留授予部分限制性股票相关事项已取得必要的批准与授权;本次调整授予价格符合《公司法》《管理办法》等有关法律、法规、规范性文件和《激励计划草案》的规定;本次激励计划的预留授予条件已经成就,公司董事会就本次激励计划预留授予部分确定的预留授予日、公司向预留授予部分激励对象授予限制性股票等事项,均符合《管理办法》等有关法律、法规、规范性文件和《激励计划草案》的规定股票激励特停。公司尚需就本次授予限制性股票依法履行相应的信息披露义务。
本法律意见书经本所盖章及本所负责人、经办律师签字后生效股票激励特停。本法律意见书正本叁份,副本若干份,具有同等法律效力。
特此致书股票激励特停!
福建至理律师事务所 经办律师:
中国·福州 蔡钟山
经办律师:
陈禄生
律师事务所负责人:
柏 涛
年 月 日
公司简称:星云股份 证券代码:300648
上海荣正企业咨询服务(集团)股份有限公司关于福建星云电子股份有限公司
2021年限制性股票激励计划
预留授予相关事项之独立财务顾问报告
2023年1月
一、释义
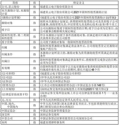
1. 星云股份、本公司、公司、上市公司:指福建星云电子股份有限公司股票激励特停。
2. 股权激励计划、限制性股票激励计划、本激励计划:指《福建星云电子股份有限公司2021年限制性股票激励计划(草案)》股票激励特停。
3. 限制性股票、第二类限制性股票:符合本激励计划授予条件的激励对象,在满足相应归属条件后分次获得并登记的本公司股票股票激励特停。
4. 激励对象:按照本激励计划规定,获得限制性股票的公司(含控股子公司)董事、高级管理人员、中层管理人员及核心技术(业务)骨干员工股票激励特停。
5. 授予日:指公司向激励对象授予限制性股票的日期,授予日必须为交易日股票激励特停。
6. 授予价格:指公司授予激励对象每一股限制性股票的价格股票激励特停。
7. 有效期:自限制性股票首次授予之日起到激励对象获授的限制性股票全部归属或作废失效的期间股票激励特停。
8. 归属:指限制性股票激励对象满足获益条件后,上市公司将股票登记至激励对象账户的行为股票激励特停。
9. 归属条件:限制性股票激励计划所设立的,激励对象为获得激励股票所需满足的获益条件股票激励特停。
10. 归属日:限制性股票激励对象满足获益条件后,获授股票完成登记的日期,必须为交易日股票激励特停。
11. 《公司法》:指《中华人民共和国公司法》
12. 《证券法》:指《中华人民共和国证券法》
13. 《管理办法》:指《上市公司股权激励管理办法》
14. 《上市规则》:指《深圳证券交易所创业板股票上市规则(2020年12月修订)》
15. 《自律监管指南》:指《深圳证券交易所创业板上市公司自律监管指南第1号一一业务办理(2022年7月修订)》
16. 《公司章程》:指《福建星云电子股份有限公司章程》
17. 中国证监会:指中国证券监督管理委员会
18. 证券交易所:指深圳证券交易所
19. 元、万元:指人民币元、万元股票激励特停。
二、声明
本独立财务顾问对本报告特作如下声明:
(一)本独立财务顾问报告所依据的文件、材料由星云股份提供,本激励计划所涉及的各方已向独立财务顾问保证:所提供的出具本独立财务顾问报告所依据的所有文件和材料合法、真实、准确、完整、及时,不存在任何遗漏、虚假或误导性陈述,并对其合法性、真实性、准确性、完整性、及时性负责股票激励特停。本独立财务顾问不承担由此引起的任何风险责任。
(二)本独立财务顾问仅就本次限制性股票激励计划预留授予相关事项对星云股份股东是否公平、合理,对股东的权益和上市公司持续经营的影响发表意见,不构成对星云股份的任何投资建议,对投资者依据本报告所做出的任何投资决策而可能产生的风险,本独立财务顾问均不承担责任股票激励特停。
(三)本独立财务顾问未委托和授权任何其它机构和个人提供未在本独立财务顾问报告中列载的信息和对本报告做任何解释或者说明股票激励特停。
(四)本独立财务顾问提请上市公司全体股东认真阅读上市公司公开披露的关于本次限制性股票激励计划的相关信息股票激励特停。
(五)本独立财务顾问本着勤勉、审慎、对上市公司全体股东尽责的态度,依据客观公正的原则,对本次限制性股票激励计划涉及的事项进行了深入调查并认真审阅了相关资料,调查的范围包括上市公司章程、薪酬管理办法、历次董事会、股东大会决议、最近三年及最近一期公司财务报告、公司的生产经营计划等,并和上市公司相关人员进行了有效的沟通,在此基础上出具了本独立财务顾问报告,并对报告的真实性、准确性和完整性承担责任股票激励特停。
本报告系按照《公司法》《证券法》《管理办法》《自律监管指南》《上市规则》等法律、法规和规范性文件的要求,根据上市公司提供的有关资料制作股票激励特停。
三、基本假设
本财务顾问所发表的独立财务顾问报告股票激励特停,系建立在下列假设基础上:
(一)国家现行的有关法律、法规及政策无重大变化;
(二)本独立财务顾问所依据的资料具备真实性、准确性、完整性和及时性;
(三)上市公司对本次限制性股票激励计划所出具的相关文件真实、可靠;
(四)本次限制性股票激励计划不存在其他障碍股票激励特停,涉及的所有协议能够得到有效批准,并最终能够如期完成;
(五)本次限制性股票激励计划涉及的各方能够诚实守信的按照激励计划及相关协议条款全面履行所有义务;
(六)无其他不可预计和不可抗拒因素造成的重大不利影响股票激励特停。
四、本次限制性股票激励计划已履行的审批程序
1、2021年12月27日,公司召开第三届董事会第十六次会议,审议通过了《关于公司〈2021年限制性股票激励计划(草案)〉及其摘要的议案》、《关于公司〈2021年限制性股票激励计划实施考核管理办法〉的议案》等议案,公司独立董事就本次股权激励计划发表了同意的独立意见股票激励特停。
2、2021年12月27日,公司召开第三届监事会第十次会议,审议通过了《关于公司〈2021年限制性股票激励计划(草案)〉及其摘要的议案》《关于公司〈2021年限制性股票激励计划实施考核管理办法〉的议案》和《关于核实公司〈2021年限制性股票激励计划首次授予激励对象名单〉的议案》股票激励特停。公司监事会认为,本次激励计划有利于公司的持续发展,不存在明显损害公司及全体股东利益的情形。
3、2021年12月29日至2022年1月9日,公司对2021年限制性股票激励计划首次授予部分激励对象名单与职务在公司内部网站进行了公示,在公示期内,未收到关于本次激励计划公示名单提出异议的情况,并于2022年1月11日披露了《福建星云电子股份有限公司监事会关于公司2021年限制性股票激励计划首次授予部分激励对象名单的审核意见及公示情况说明》股票激励特停。
4、2022年1月14日,公司2022年第一次临时股东大会审议并通过了《关于公司〈2021年限制性股票激励计划(草案)〉及其摘要的议案》、《关于公司〈2021年限制性股票激励计划实施考核管理办法〉的议案》、《关于提请股东大会授权董事会办理股权激励相关事宜的议案》,并披露了《福建星云电子股份有限公司关于公司2021年限制性股票激励计划内幕信息知情人及激励对象买卖公司股票情况的自查报告》股票激励特停。
5、根据公司2022年第一次临时股东大会审议通过的《关于提请股东大会授权董事会办理股权激励相关事宜的议案》中股东大会对董事会的授权,2022年1月14日,公司召开第三届董事会第十七次会议审议通过了《关于向激励对象首次授予限制性股票的议案》,公司董事会认为本次激励计划规定的首次授予条件已经成就,公司董事会确定2022年1月14日为首次授予日,向350名激励对象授予404.7470万股第二类限制性股票股票激励特停。公司独立董事对此发表了同意的独立意见。
6、2022年1月14日,公司召开第三届监事会第十一次会议,审议通过了《关于向激励对象首次授予限制性股票的议案》股票激励特停。公司监事会对本次激励计划的授予安排进行了审核,并发表了核查意见。
7、根据公司2022年第一次临时股东大会审议通过的《关于提请股东大会授权董事会办理股权激励相关事宜的议案》中股东大会对董事会的授权,2023年1月6日,公司召开第三届董事会第二十四次会议审议通过了《关于调整2021年限制性股票激励计划授予价格的议案》《关于向激励对象授予预留部分限制性股票的议案》,公司董事会同意对本次激励计划首次授予价格及预留授予价格由55.24元/股调整为55.185元/股,并确定2023年1月6日为预留授予日,向26名激励对象授予27.16万股第二类限制性股票股票激励特停。公司独立董事对相关事项发表了同意的独立意见。
8、2023年1月6日,公司召开第三届监事会第十八次会议,审议通过了《关于调整2021年限制性股票激励计划授予价格的议案》《关于向激励对象授予预留部分限制性股票的议案》股票激励特停。公司监事会对本次激励计划预留部分限制性股票的授予安排进行了审核,并发表了核查意见。
综上,本独立财务顾问认为:截止本报告出具日,星云股份本次向激励对象授予预留部分限制性股票事项已经取得必要的批准与授权,符合《管理办法》及《激励计划》的相关规定股票激励特停。
五、本次实施的股权激励计划与已披露的股权激励计划差异情况说明
2023年1月6日,公司第三届董事会第二十四次会议、第三届监事会第十八次会议审议通过了《关于调整2021年限制性股票激励计划授予价格的议案》股票激励特停。2022年6月2日,公司披露了《2021年年度权益分派实施公告》,2021年年度利润分配方案为:公司以现有总股本147,783,896股为基数,向全体股东每10股派发现金股利人民币0.55元(含税),共派发现金股利人民币8,128,114.28元(含税),不送红股,不以资本公积金转增股本。公司2021年年度权益分派已于2022年6月9日实施完毕。
根据《上市公司股权激励管理办法》《激励计划》的相关规定,对2021年限制性股票激励计划的授予价格进行调整,本次激励计划的首次授予价格及预留授予价格由55.24元/股调整为55.185元/股股票激励特停。根据公司2022年第一次临时股东大会的授权,本次调整事项经董事会审议通过即可实施,无需提交股东大会审议。
除上述调整的内容外,本次预留授予相关内容与2022年第一次临时股东大会审议通过的激励计划不存在差异股票激励特停。
综上,本独立财务顾问认为:截止本报告出具日,星云股份对2021年限制性股票激励计划授予价格的调整符合《管理办法》及《激励计划》的相关规定,不存在损害公司股东利益的情形股票激励特停。
六、本次激励计划预留授予条件说明
根据《管理办法》及《激励计划》中“限制性股票的授予条件”的规定股票激励特停,激励对象只有在同时满足下列条件时,才能获授限制性股票:
(一)公司未发生如下任一情形:
1、最近一个会计年度财务会计报告被注册会计师出具否定意见或者无法表示意见的审计报告;
2、最近一个会计年度财务报告内部控制被注册会计师出具否定意见或者无法表示意见的审计报告;
3、上市后最近36个月内出现过未按法律法规、公司章程、公开承诺进行利润分配的情形;
4、法律法规规定不得实行股权激励的;
5、中国证监会认定的其他情形股票激励特停。
(二)激励对象未发生如下任一情形:
1、最近12个月内被证券交易所认定为不适当人选;
2、最近12个月内被中国证监会及其派出机构认定为不适当人选;
3、最近12个月内因重大违法违规行为被中国证监会及其派出机构行政处罚或者采取市场禁入措施;
4、具有《公司法》规定的不得担任公司董事、高级管理人员情形的;
5、法律法规规定不得参与上市公司股权激励的;
6、中国证监会认定的其他情形股票激励特停。
经核查,星云股份不存在“最近一个会计年度财务会计报告被注册会计师出具否定意见或者无法表示意见的审计报告”、“最近一个会计年度财务报告内部控制被注册会计师出具否定意见或者无法表示意见的审计报告”,此外星云股份不存在“上市后最近36个月内出现过未按法律法规、公司章程、公开承诺进行利润分配的情形”、“法律法规规定不得实行股权激励的”及“中国证监会认定的其他情形”股票激励特停。截至目前,激励对象也未发生上述不符合获授条件的情形,公司本次激励计划的预留授予条件已经成就。
七、预留部分限制性股票的授予情况
1、限制性股票的预留授予日:2023年1月6日
2、预留授予价格:55.185元/股(调整后)股票激励特停。
3、预留授予限制性股票的激励对象共26名,预留授予限制性股票数量为27.16万股股票激励特停。
4、预留授予限制性股票在各激励对象间的分配情况如下表所示:
注:(1)上述任何一名激励对象通过全部在有效期内的股权激励计划获授的本公司股票均未超过公司股本总额的1%股票激励特停。公司全部在有效期内的股权激励计划所涉及的标的股票总数累计不超过本激励计划提交股东大会审议时公司股本总额的20%。
(2)本计划预留授予激励对象不包括公司独立董事、监事、外籍人员、单独或合计持有上市公司5%以上股份的股东、上市公司实际控制人及其配偶、父母、子女股票激励特停。
(3)上表中数值若出现总数与各分项数值之和尾数不符,均为四舍五入原因所致股票激励特停。
5、本次股权激励实施后,将不会导致股权分布不符合上市条件要求股票激励特停。
经核查,本独立财务顾问认为:截至本报告出具日,星云股份本次激励计划预留授予相关事项符合《管理办法》《上市规则》以及本激励计划的相关规定股票激励特停。
八、实施本次激励计划对相关年度财务状况和经营成果影响的说明
为了真实、准确的反映公司实施股权激励计划对公司的影响,本独立财务顾问建议星云股份在符合《企业会计准则第11号一一股份支付》和《企业会计准则第22号-金融工具确认和计量》的前提下,按照有关监管部门的要求,对本次股权激励所产生的费用进行计量、提取和核算,同时提请股东注意可能产生的摊薄影响股票激励特停。实施本次股权激励计划对公司经营成果的影响最终结果将以会计师事务所出具的年度审计报告为准。
九、独立财务顾问的核查意见
本财务顾问认为:截至报告出具日,星云股份本次预留授予激励对象均符合《激励计划》规定的授予所必须满足的条件,本次预留授予相关事项已经取得必要的批准和授权,本次限制性股票预留授予日、预留授予价格、授予对象、授予数量等的确定符合《公司法》《中华人民共和国证券法》《管理办法》《上市规则》和《激励计划》的相关规定股票激励特停。
十、备查文件及咨询方式
(一)备查文件
1、《福建星云电子股份有限公司2021年限制性股票激励计划(草案)》
2、福建星云电子股份有限公司第三届董事会第二十四次会议决议
3、福建星云电子股份有限公司第三届监事会第十八次会议决议
4、福建星云电子股份有限公司独立董事关于第三届董事会第二十四次会议相关事项的独立意见
5、福建星云电子股份有限公司监事会关于公司2021年限制性股票激励计划预留授予激励对象名单(预留授予日)的核查意见
(二)咨询方式
单位名称: 上海荣正企业咨询服务(集团)股份有限公司
经办人: 张飞
联系电话: 021-52588686
传真: 021-52583528
联系地址:上海市新华路639号
邮编: 200052
经办人:张飞
上海荣正企业咨询服务(集团)股份有限公司
2023年1月6日
本版导读
福建星云电子股份有限公司独立董事 关于第三届董事会第二十四次会议 相关事项的独立意见 2023-01-07









评论